EVAL-CN0540-ARDZ

24-Bit Data Acquisition System for IEPE Sensors.

https://media.githubusercontent.com/media/plescaevelyn/adi-documentation/intro_to_electronics_ws_update/docs/solutions/reference-designs/images/ad7768-1.png

Overview

Monitoring the health of machinery can help predict changes in a machine’s condition. There are many methods of tracking a machine’s condition, but vibration analysis is the most commonly used one. By tracking the vibration analysis data over time, one can determine when a fault or failure is going to occur, along with the source of the fault. Knowing the condition of a certain machine will help not only increase efficiency and productivity, but create a safer working environment.

The reference design shown below, shows a high resolution, wide-bandwidth, high dynamic range, Integrated Electronics Piezoelectric (IEPE) compatible interface data acquisition system (DAQ) for interfacing with Integrated Circuit Piezo (ICP)/IEPE piezo vibration sensors. Most solutions which interface with piezo sensors in the market are AC coupled, lacking DC and sub-hertz measurement capability. This reference design is a DC coupled solution in which DC and sub-hertz precision are achieved.

By looking at the complete data set from the vibration sensor in the frequency domain (DC – 50 kHz), the type and source of a machine fault can be better predicted using the; position, amplitude and number of harmonics found in the FFT spectrum.

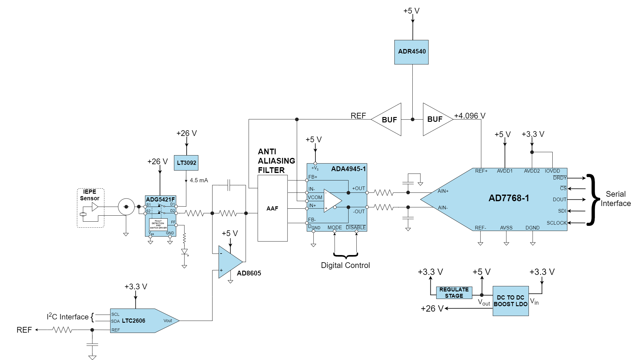
The data acquisition board incorporates a precision 24-bit, 1024kSPS Sigma-delta ADC AD7768-1 and a 16-bit voltage output DAC LTC2606. Used as the ADC driver is a high linearity FDA ADA4945-1 and a 200mA programmable 2-terminal current source LT3092. Analog input protection is provided by the switch ADG5421F. The data acquisition board is an Arduino compatible form factor, and can be interfaced and powered directly from most Arduino compatible development boards.

This user guide will discuss how to use an Arduino compatible micro-controller board and evaluation software to configure and collect vibration data from the EVAL-CN0540-ARDZ Shield (CN0540 Board).

https://media.githubusercontent.com/media/plescaevelyn/adi-documentation/intro_to_electronics_ws_update/docs/solutions/reference-designs/images/cn0540_top.png https://media.githubusercontent.com/media/plescaevelyn/adi-documentation/intro_to_electronics_ws_update/docs/solutions/reference-designs/images/cn0540_bottom.png

Features:

  • Data acquisition solution fully characterized over -25°C to 85°C.

  • Throughput of 1024kSPS.

  • DC coupled for greater precision.

  • Powered and interfaced directly through an Arduino compatible development board.

Recommendations

People who follow the flow that is outlined, have a much better experience with things. However, like many things, documentation is never as complete as it should be. If you have any questions, feel free to ask on our EngineerZone forums, but before that, please make sure you read our documentation thoroughly.

Table of Contents

  1. Using the evaluation board/full stack reference design that we offer:

    1. User guide - what you need to know about the evaluation board

    2. Prerequisites - what you need to get started with the setup

    3. Using the System with IIO Oscilloscope - what you need to get started with using IIO-Oscilloscope

    4. Quickstart:

      1. Using the CoraZ7-07s/ Zynq‑7000 SoC

      2. Using the DE10-Nano/ Cyclone V SoC

  2. Use the board to better understand the EVAL-CN0540-ARDZ

    1. Linux Applications

      1. EVAL-CN0540-ARDZ Plugin

      2. FRU EEPROM Utility

  3. Design with the EVAL-CN0540-ARDZ

    1. Simplified functional block diagram

      1. AD7768-1 Product Page

      2. CN0540 Circuit Note Page

    2. Design a custom EVAL-CN0540-ARDZ based platform

      1. HDL software

        1. CN0540 HDL Reference Design which you must use in your FPGA.

      2. Linux software

      1. More information

        1. SPI Engine Framework

Simplified functional block diagram

https://media.githubusercontent.com/media/plescaevelyn/adi-documentation/intro_to_electronics_ws_update/docs/solutions/reference-designs/images/cn0540_revb_functional_block_diagram.png

Software Projects and Platforms

Warning

All the products described on this page include ESD (electrostatic discharge) sensitive devices. Electrostatic charges as high as 4000V readily accumulate on the human body or test equipment and can discharge without detection. Although the boards feature ESD protection circuitry, permanent damage may occur on devices subjected to high-energy electrostatic discharges. Therefore, proper ESD precautions are recommended to avoid performance degradation or loss of functionality. This includes removing static charge on external equipment, cables, or antennas before connecting to the device.