EVAL-AD7124-8-PMDZ

8-Channel, Low Noise, Low Power, 24-Bit, Sigma-Delta ADC with PGA and Reference Pmod Board

Overview

The EVAL-AD7124-8-PMDZ is a minimalist 8-channel, low noise, low power, 24-bit, sigma-delta ADC with PGA and reference, SPI Pmod board for the AD7124-8. This module is designed as a low-cost alternative to the fully-featured AD7124-8 evaluation board and has no extra signal conditioning for the ADC.

All pins of the AD7124-8 are exposed, which makes the EVAL-AD7124-8-PMDZ very flexible and easy to use.

https://media.githubusercontent.com/media/plescaevelyn/adi-documentation/apard-pfwd_production_test/docs/solutions/reference-designs/eval-ad7124-8-pmdz/eval-ad7124-8-pmdztop.jpg

Figure 1 EVAL-AD7124-8-PMDZ Top View

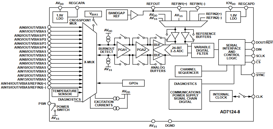
Functional Block Diagram

https://media.githubusercontent.com/media/plescaevelyn/adi-documentation/apard-pfwd_production_test/docs/solutions/reference-designs/eval-ad7124-8-pmdz/ad7124-8_functional_block_diagram.png

Figure 2 AD7124-8 Functional Block Diagram

About the AD7124-8

The AD7124-8 is a low power, low noise, completely integrated analog front end for high precision measurement applications. The device contains a low noise, 24-bit ΣΔ analog-to-digital converter (ADC), and can be configured to have 8 differential inputs or 15 single-ended or pseudo-differential inputs. The on-chip programmable gain amplifier (PGA) allows small amplitude signals to be interfaced directly to the ADC.

One of the major advantages of the AD7124-8 is that it gives the user the flexibility to employ one of three integrated power modes. The current consumption, range of output data rates, and RMS noise can be tailored with the power mode selected. The device also offers a multitude of filter options, ensuring that the user has the highest degree of flexibility.

The AD7124-8 establishes the highest degree of signal chain integration. The device includes a precision, low noise, low drift internal bandgap reference, and accepts an external differential reference, which can be internally buffered. Other key integrated features include programmable low drift excitation current sources, burnout detection currents, and a bias voltage generator, which sets the common-mode voltage of a channel to AVDD/2. The low-side power switch enables the user to power down bridge sensors between conversions, ensuring the absolute minimal power consumption of the system. The device also allows the user the option of operating with either an internal clock or an external clock.

The integrated channel sequencer allows several channels to be enabled simultaneously, and the AD7124-8 sequentially converts on each enabled channel, simplifying communication with the device. As many as 16 channels can be enabled at any time, where a channel is defined as an analog input or a diagnostic function such as a power supply check or a reference check. This unique feature allows diagnostics to be interleaved with conversions. The AD7124-8 also supports per channel configuration. The device allows eight configurations or setups. Each configuration consists of PGA gain, filter type, output data rate, buffering, and reference source. The user can assign any of these setups on a channel-by-channel basis.

The AD7124-8 also has extensive diagnostic functionality integrated as part of its comprehensive feature set. These diagnostics include a cyclic redundancy check (CRC) on the SPI data, signal chain checks, and serial interface checks, which lead to a more robust solution. These diagnostics reduce the need for external components to implement diagnostics, resulting in reduced board space needs, reduced design cycle times and cost savings. The failure modes effects and diagnostic analysis (FMEDA) of a typical application has shown a safe failure fraction (SFF) greater than 90% according to IEC 61508.

The device operates with a single analog power supply from 2.7V to 3.6V or a dual 1.8V power supply. The digital supply has a range of 1.65V to 3.6V, eliminating the need for external logic level shifters.

Connectors and Configuration

By default, the EVAL-AD7124-8-PMDZ is configured to be controlled and power from the Pmod connector using standard connections. So no additional configuration is required, unless you want to customize it.

AD7124-8 Inputs/Outputs Connections

All the analog and digital input/output pins available on the EVAL-AD7124-8-PMDZ are brought out to two (2) separate 16 row 0.1” gold plated through holes.

Connector P2

Connector P3

Description

Pin(s)

Description

Pin(s)

GND

1, 3, 5, 16

GND

1, 14, 16

AVSS

2

REFIN1(-)

2

IOVDD

4

AIN8

3

CLK

6

AIN9

4

AIN0

7

AIN10

5

AIN1

8

AIN11

6

AIN2

9

AIN12

7

AIN3

10

AIN13

8

AIN4

11

AIN14

9

AIN5

12

AIN15

10

AIN6

13

REFOUT

11

AIN7

14

SYNC

12

REFIN1(+)

15

PSW

13

AVDD

15

Note

Not all pins require inputs. The following pins are exposed and can be used if necessary if they are first disconnected from their default onboard connection if that connection exists. (AVSS, AVDD, REFIN1(+), REFIN1(-), CLK, REFOUT, SYNC, PSW). Please refer to the datasheet to learn more about their function.

Digital Communications

The Digital communication on the EVAL-AD7124-8-PMDZ is accomplished using a standard expanded SPI Pmod port.

Connector P1

Description

Pin(s)

CS

1

SDIN

2

SDO

3

SCLK

4

GND

5, 11

IOVDD

6, 12

SDO

7

Open or SDO

8

Open or SDO

9

Open or SDO

10

Solder Jumpers

Eight solder jumpers are available at the bottom of the board, if you want to change the operating modes. See the schematic for more details.

https://media.githubusercontent.com/media/plescaevelyn/adi-documentation/apard-pfwd_production_test/docs/solutions/reference-designs/eval-ad7124-8-pmdz/eval-ad7124-8-pmdzbottom.jpg

Figure 3 EVAL-AD7124-8-PMDZ Bottom View

Description and default connection

Solder Jumper

Default Position

ADC REFIN1(-) connection (connect GND and P3 pin 2)

P4

Shorted

ADC REFIN1(+) connection (connect ADC REFOUT and P2 pin 15)

P7

Shorted

ADC AVDD connection (connect ADC IOVDD and P3 pin 15)

P5

Shorted

ADC AVSS connection (connect GND and P2 pin 2)

P6

Shorted

ADC SDO connection (connected to P1 pin 7, default)

P8

Shorted

ADC SDO connection (connected to P1 pin 8)

P9

Open

ADC SDO connection (connected to P1 pin 9)

P10

Open

ADC SDO connection (connected to P1 pin 10)

P11

Open

Test Points

Also, four test points are available to probe the SPI interface.

Schematic, PCB Layout, Bill of Materials

Download

EVAL-AD7124-8-PMDZ Design & Integration Files

  • Schematic

  • PCB Layout

  • Bill of Materials

  • Allegro Project

Reference Demos & Software